饅化造成的問題之一:皮肉分離 https://www.facebook.com/drleeky362/videos/1227133079159947
許多錯誤填充造成饅化,原因在先天骨架不足沒處理卻只用填充注射: https://www.facebook.com/kuan.y.lee/videos/1360920385527410
“Overfilled Syndrome" 目前所謂饅化,是醫美領域近年來常提到的概念,指的是臉部過度注射填充物(filler),導致臉型不自然、腫脹或失去原本的比例美感。以下是完整解析:
🧠 定義 (Definition)
Overfilled Syndrome(過度填充症候群) 是指患者接受過多次或過量的注射填充治療(如玻尿酸、膠原蛋白刺激劑、脂肪移植),造成臉部體積過大、線條不協調、外觀不自然的情況。
注射填充的特性必須時常修補以維持期待效果,常見於長期接受填充療程的客人,尤其是沒有控制劑量或缺乏全臉整體評估時。
🔍 臨床特徵 (Clinical Features)
- 面部腫脹、浮腫:特別是蘋果肌、法令紋、下頜線過於飽滿。
- 臉型變寬或變圓:喪失自然陰影,顯得「腫脹」或「假年輕」。
- 五官變得平面化:過多填充反而掩蓋骨性支撐,使臉失去立體感。
- 微笑僵硬:因軟組織體積過多,表情變得不自然。
- 面部比例失衡:T區和U區比例不對稱,甚至出現「Moon Face」外觀。

🧪 成因 (Causes)
- 劑量控制不當:注射填充材料容易移位和凹凸,必須時常補,短時間內注射過多,或長期多次疊加。
- 淋巴循環受阻: 當注射物引起纖維化或是壓迫,均容造成顏面淋巴循環受阻惡化加重饅化
- 注射層次混亂:填充在錯誤平面,或膠原增生後沾黏層次混亂,再次注射的精準度降低,造成膨脹感。
- 未考慮老化動態:忽略骨吸收與軟組織鬆弛,單純補體積導致臉部臃腫。骨容積不足錯用填充方式替代。
- 審美觀偏差:醫師或患者追求「越飽滿越年輕」,未留餘地。
🛠 處理與治療 (Management)
- 基本超音波掃描判別:組織與材料的狀態分布提供精準治療
- 玻尿酸溶解酶 (Hyaluronidase):針對過量的玻尿酸填充。
- 類固醇:利用類固醇的副作用->萎縮組織,屬於無選擇性的焦土手段,必須保守避免傷及正常組織皮膚。
- 觀察與代謝:確認注射材料特性,部分填充物會自然代謝,需耐心等待。自體脂肪和膠原刺激劑比較麻煩,通常無法短期改變或吸收,也容易形成結節,往往需要介入侵入式治療
- 抽脂或外科移除:針對永久性填充物(如矽膠、液體矽膠、PAAG)。
- 膠原刺激劑增生:屬於困難治療的饅化類型, 增生的屬於疤痕膠原不可控的部位與外觀, 與組織沾黏性高,治療必須保守(不求完全移除,因為傷害性大組織破壞造成外觀區凹陷)
- 重新評估臉部比例:透過3D分析組織與骨架,規劃分層治療策略結合必要骨容積(墊片)手術和局部拉皮的可能,避免再次過度填充。
- 一旦饅化是無法回到原點: 切記減容必須精準保守與可能分次進行,避免發生空洞與過度組織二次受傷, 必要時介入手術保守移除肉芽結節>
- 如果過度缺少骨容積:一開使建議以墊片補充避免填充劑過多或時常要修補導致饅化
Q: 甚麼是饅化針?有效嗎? A:目前沒有所謂合法的藥品叫做"蠻化針", 如果是類固醇成分必須小心副作用<
玻尿酸填充的不自然及過量可以透過超音波引導注射溶解酶改善

🎯 預防策略 (Prevention)
- 全臉整體規劃:先評估骨架、軟組織狀態,分次、分區治療。骨容積不足切忌注射過度。全臉問題無法只靠填充注射來合理調整👍
- 保留自然陰影:避免過度抹平,維持年輕臉的立體感。
- 漸進式治療:一次注射少量,間隔觀察效果再補。
- 選擇合格整形重建專科醫師(很重要!):重視審美與安全,而非單純追求「填滿」。
注射填充和墊片有什麼不一樣效果與副作用?注射填充是增加組織厚度,墊片或是假體則是增加骨架的體積厚度。組織厚度增加表示長肉會加速下垂,骨架體積增加則表示支撐力增加而減慢下垂。另外,過度組織填充造成組織纖維失去彈性鬆弛進一步皮肉分離副作用。
| 目的 | 效果 | 表情影響 | 材料位移吸收 | 下垂速度 | 外型改變 | |
| 注射填充 | 增加組織厚度 | 肉相體積加重 | 會 | 會 | 明顯 | 會(吸收) |
| 墊片假體 | 增加骨架飽滿度 | 骨相體積支撐 | 不會 | 不會 | 減慢抗垂 | 不會 |
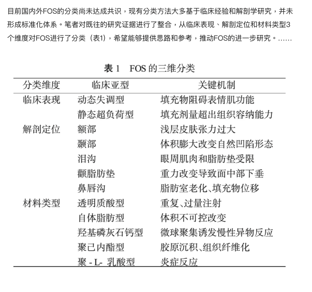
下圖:為中國專家針對饅化研究提出的的三維分類針對外觀,解剖與注射材料


饅化下垂老態,首先影響的便是法令紋…如果 你的醫師再繼續填補就更加錯誤!
甚至出現下壓嘴邊肉的木偶紋….
下圖: 饅化後造成特別下壓紋不只法令紋加深還包括木偶文加深.


範例一:翻修全臉注射填充問題😂
下圖:全臉注射填充膠原刺激劑(額頭太陽穴凹凸,沾黏,壓眉,蘋果肌增生下垂造成法令紋加深),必須逐步重修(手術)

下圖:內視鏡技術剝離沾黏同時以眉骨墊片支撐眉眼(眉骨自帶提眉效果不需五爪拉皮)一起改善沾黏鎖眉!額頭太陽穴注射凹凸是無法改善的。(因為組織改變了)



下圖:以雷射光纖縮脂肪和中臉五爪改善注射厚重蘋果肌和法令紋


範例:中臉蘋果肌和法令不當注射的結果,提早老化下垂來求診。

與膠原蛋白刺激劑饅化相關問題: 肉芽增生
下圖:移除 法令紋增生的肉芽


下圖: 玻尿酸填充造成饅化與水腫




饅化治療後:下圖(溶解後結合骨架墊片改善皮肉分離, 強化支撐



下圖:注射增生膠原+無痕筋膜(埋線)造成纖維性饅化下垂老態,表情尷尬擠壓眼

問:注射可以提拉嗎?
答:沒有實質提拉效果反而代價大>
下圖:經過單次減容和骨架墊片增加骨架支撐後改善皮貼肉(右)

經矯正饅化後改善(下圖)中臉骨架墊片(注射提拉臉皮往下走, 骨架墊片支撐往上提)


下圖:術前表情不自然和凹凸,術後表情自然改善!

下圖:滿月後繼續二次減容(針孔微創汽化手術)同時避免皮肉分離的問題


範例下圖:中臉蘋果肌和法令不當注射的結果,提早老化下垂來求診。

範例:中臉蘋果肌和法令不當注射膠原增生劑的結果,提早老化下垂和不對稱增生來求診。


下圖範例對比:
削骨後失去蘋果肌,注射填充導致饅化下垂感,表情不自然。經過蘋果肌墊片手術,中臉支撐改善饅化,臉型立體幼態。






下圖:填充中臉蘋果肌造成纖維饅化(臉型表情不自然,卡卡) 不敢笑: 以光纖針孔消融緊膚達到減容積緊膚效果,表情輕鬆自然。

下圖: 光纖汽化減容緊膚後提升蘋果肌,皮肉貼合

範例 下圖:弱骨相提早鬆垂皮肉不平整, 額太陽墊片與蘋果肌淚溝墊片手術強化骨相,支撐鬆垂組織提升,同時改善法令紋!避免注射填充的饅化.


蘋果肌類溝墊片提升眼下平整度, 避免注射填充凹凸泡感,


淚溝蘋果肌墊片改善淚溝法令紋,提升皮肉平整度,

穩定蘋果肌淚溝墊片增加骨架支撐力,提起法令紋抗老效果。
下圖:中臉骨架流失造成貓咪紋, 以注射填充淚溝蘋果肌,加重組織,加速鬆垂及加深法令紋。


下圖:填充淚溝貓咪紋,造成饅化下垂和凹凸,法令紋加深,貓咪紋還在…

下圖:多次修補注射填充淚溝蘋果肌造成饅化加深法令紋,經兩次溶解玻尿酸後發生皮肉分離,雖改善法令垂墜狀態.

第二階段(下圖)以淚溝蘋果肌墊片,支撐提升組織鬆垂改善法令紋!改善注射臉的腫泡。


上圖:溶解玻尿酸後皮肉分離,利用中臉墊片改善.


下圖:注射填充刺激膠原材料,移位過度增生長肉嚴重影響臉型和表情,注射此類產品必須保守。

下圖:饅化臉減容同時預防皮肉分離


皮肉貼合的最終效果(上圖)
問:打溶脂針可以嗎?
答:注射溶脂針對纖維饅化(膠原增生刺激劑)效果不大,而且藥水可能四溢到不需要溶的正常組織’反而有害.
下圖:蘋果肌淚溝墊片手術支撐鬆垂組織提升,同時改善法令紋!


下圖:過度填充注射中臉造成表情不自然老態/眼睛擠壓變小無神,經過淚溝/貓咪紋墊片強化骨性支架,改善老垂感.






下圖:注射蘋果肌造成表情老態掛肉垂感重不靈光,經蘋果肌墊片支撐表情靈動自然和年輕。


高光點上提,改善饅化下垂感!


高光點上提,改善饅化下垂感!
下圖:淚溝蘋果肌墊片是穩定的手術,即便體重改變也不像自體脂肪會長大的腫塊外觀。


後語:下圖知名女星尼可基曼和瑪丹娜在螢幕上出現饅化,由Jessie Lim 醫師診斷『枕頭臉症候群』就是過度填充注射。幾乎淹沒骨相精緻呈現不自然老態臉!


延伸閱讀:額頭饅化的治療
筆者為整形外科專科醫師
Line : @mybest311
wechat: vghkscyli
Tel: 0988853817
一則回應至:「饅化臉的預防與治療」
[…] 6. 不小心過度注射填充饅化臉如何治療? […]
讚讚